ホームページ » 産業 » 医療/歯科製品 » 3D プリントされた電子スキン - 人間とコンピューターのインタラクション

3D プリントされた電子スキン - 人間とコンピューターのインタラクション

お問い合わせ

facebook sharing button
twitter sharing button
line sharing button
wechat sharing button
linkedin sharing button
pinterest sharing button
whatsapp sharing button
sharethis sharing button

「触覚を再現し、それをさまざまなテクノロジーに統合する能力は、人間とコンピューターの相互作用と高度な感覚体験の新たな可能性を開き、業界に革命を起こし、障害のある人々の生活の質を向上させる可能性を秘めています。 」と生物医工学部教授兼研究部長のアキレシュ・ガハルワール博士は語った。

1

この論文の筆頭著者は、ガハルワール博士の元生徒で現在アクセント・バイオサイエンス社の科学者であるカイヴァリヤ・デオ氏と、ガハルワール博士の研究室の元フルブライト・ネルー研究員であるショナク・ロイ氏である。


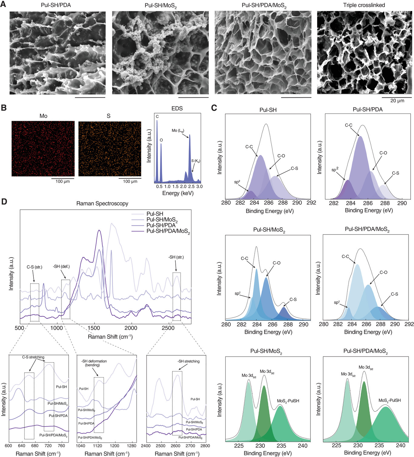
電子スキンの製造における課題は、耐久性があり人間の皮膚の柔軟性を模倣し、生体電気センシング機能を組み込み、ウェアラブルまたは埋め込み型デバイスに適した材料を開発することです。「以前は、これらのシステムの剛性が私たちの体の組織に対して高すぎたため、シグナル伝達が妨げられ、生物と非生物の境界面で機械的な不一致が生じていました」とデオ氏は述べた。研究者らは、ハイドロゲルベースのシステムに「三重架橋」戦略を導入することで、フレキシブルバイオエレクトロニクスの分野における重要な限界の1つに対処することに成功した。

2

ナノ加工されたヒドロゲルの使用により、電子スキンの 3D プリンティングのプロセスにおける課題のいくつかが解決されます。ハイドロゲルは、e-skin 作成プロセス中のせん断応力下で粘度を下げることができるため、取り扱いや操作が容易になります。研究チームによると、この機能は、人間の皮膚の多面的な性質を再現する上で重要な要素である、複雑な2Dおよび3Dの電子構造の構築に役立つという。


研究者らはまた、二硫化モリブデンのナノコンポーネント(原子構造に欠陥があり、高い電気伝導性を可能にする材料)とポリドーパミンのナノ粒子の「原子欠陥」を利用して、電子皮膚が濡れたティッシュに密着するのを助けた。


3

ロイ氏は次のように説明します。「これらの特別に設計された二硫化モリブデンのナノ粒子は、架橋剤として機能し、ヒドロゲルを形成し、電子皮膚に電気伝導性と熱伝導性を与えます。私たちは、これを主要成分として使用し、材料の接着能力を初めて報告しました。」電子皮膚は動的で濡れた生体表面に適合し、接着する必要があるため、濡れた組織への付着は潜在的な医療用途にとって特に重要です。」


他の共同研究者には、テキサス A&M 大学生体医工学部の Limei Tian 博士のグループの研究者や、インドのマンディ工科大学の Amit Jaiswal 博士が含まれます。


e-skin の将来の用途は、動き、体温、心拍数、血圧などのバイタルサインを継続的に監視できるウェアラブル健康デバイスなど、広範囲に及びます。これらのデバイスはユーザーにフィードバックを提供し、運動能力と協調性の向上を支援します。


3D SHAPING は、中国を代表するラピッド プロトタイピングの専門家の 1 つです。

クイックリンク

製品カテゴリ

お問い合わせ

著作権© 2023 3D SHAPING。テクノロジーによる leadong.com Sitemap